联通物联卡不能上网?放在手机上测试一下,这几款手机不能用!
一、什么是联通物联卡?
物联卡顾名思义是物体间连接的流量卡,是运营商专门为物联网用户打造的商用卡片。特定环境下,将一些智能设备进行相连,通过物联网传输数据,达到人与物、物与物之间的链接和某种需求点,物体可以是湖泊,可以是一个手表,也可以是家里的空调,正是因为物联网卡有着这么广泛的应用,因此现在更多的企业开始了解并使用物联卡了。
无论是哪个运营商的卡片,都是不能用在手机上的,但如果单纯是检查一下物联卡的联网状态是可以放在手机上进行测试的,往往在设备和手机上都不能使用的物联卡就是真正出现问题了。
二、联通物联卡放在放在手机上不能上网是什么原因?
1、物联网的网络结构与手机卡的网络结构不同,手机卡通过使用所在地的网络元素进行数据业务访问,物联网的网络结构统一配置了一部分网络元素,数据传输路径比现在的网络卡稍长。
2、联通物联卡4G比2G建设晚,网站比较少,特别是偏远地区和农村,物联卡信号复盖差。在这种情况下,物联网卡会自动返回2G网络。
3、限速,物联网卡是三大运营商为智能设备网络发售的,这种物联网卡明确禁止个人设备使用,物联网卡流量在全国通用,价格便宜,很多非法代理店组成流量池,以流量卡的形式在个人市场销售。
这种联通物联卡多是投入流量池后二次使用的卡,如果物联卡的流量使用量超过一定金额,系统会自动限制物联卡的速度,物联卡的网速也会变慢。
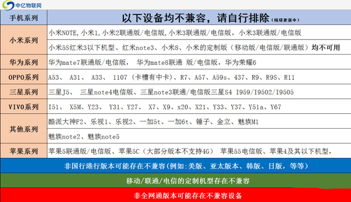
另外,有些手机设备是不支持物联网卡,以下就是物联卡用在手机上不兼容的手机设备型号,大家可以看看有没有自己的手机。

可以看出物联卡在手机上是受到很大限制的,而且如果真的把物联卡当成流量卡去使用很容易出问题,一旦被查出整批卡就会被彻底封禁。小编认为物联卡用在手机上本来就是违规,对于网速慢除了重新设备一下APN外,也并没有什么好的提速方法,即使投诉到运营那边,运营商也是不会受理的。
联通物联卡不能上网应该第一时间通知上级代理商,让他们帮你处理,毕竟购买了物联卡也是包括售后服务在里面的。-sjc
相关推荐

18300000962